Product Summary
The MRF15090 is a NPN silicon RF power transistor designed for 26 volts microwave large–signal, common emitter, class A and class AB linear amplifier applications in industrial and commercial FM/AM equipment operating in the range 1400–1600 MHz.
Parametrics
MRF15090 absolute maximum ratings: (1)Collector–Emitter Voltage, VCEO: 25 Vdc; (2)Collector–Emitter Voltage, VCES: 60 Vdc; (3)Emitter–Base Voltage, VEBO: 4 Vdc; (4)Collector–Current — Continuous @ TJ(max) = 150℃, IC: 15 Adc; (5)Total Device Dissipation, PD: 250Watts at TC = 25℃; 1.43W/℃ ay Derate above 25℃; (6)Storage Temperature Range, Tstg: –65 to +150℃.
Features
MRF15090 features: (1)Specified 26 Volts, 1490 MHz, Class AB Characteristics: Output Power — 90 Watts (PEP); Gain — 7.5 dB Min @ 90 Watts (PEP); Collector Efficiency — 30% Min @ 90 Watts (PEP); Intermodulation Distortion — –28 dBc Max @ 90 Watts (PEP); (2)Third Order Intercept Point — 56.5 dBm Typ @ 1490 MHz, VCE = 24 Vdc, IC = 5 Adc; (3)Characterized with Series Equivalent Large–Signal Parameters from 1400–1600 MHz; (4)Characterized with Small–Signal S–Parameters from 1000–2000 MHz; (5)Silicon Nitride Passivated; (6)100% Tested for Load Mismatch Stress at All Phase Angles with 3:1 Load VSWR @ 28 Vdc, and Rated Output Power; (7)Gold Metallized, Emitter Ballasted for Long Life and Resistance to Metal Migration; (8)Circuit board photomaster available upon request by contacting RF Tactical Marketing in Phoenix, AZ.
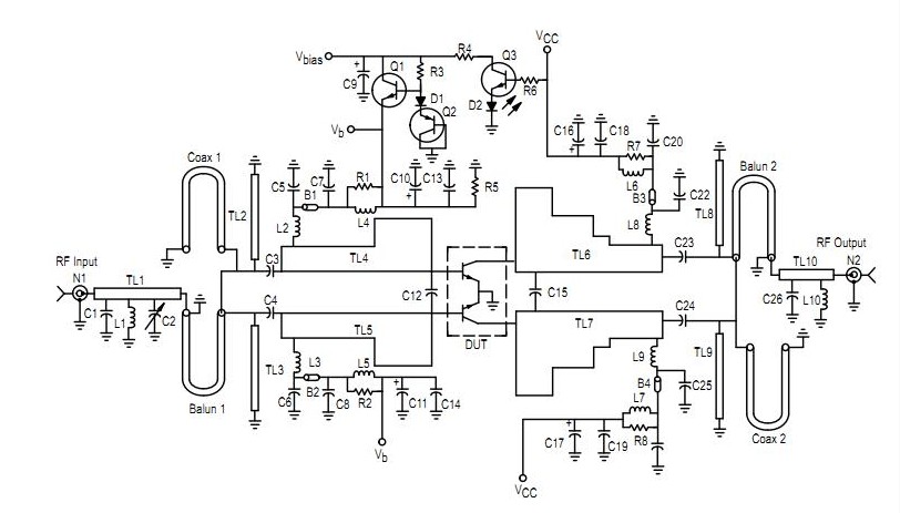
Diagrams

| Image | Part No | Mfg | Description | ![]() |
Pricing (USD) |
Quantity | ||||
|---|---|---|---|---|---|---|---|---|---|---|
![]() |
![]() MRF15090 |
![]() Other |
![]() |
![]() Data Sheet |
![]() Negotiable |
|
||||
| Image | Part No | Mfg | Description | ![]() |
Pricing (USD) |
Quantity | ||||
![]() |
![]() MRF1.6/5.6 |
![]() Other |
![]() |
![]() Data Sheet |
![]() Negotiable |
|
||||
![]() |
![]() MRF1.6/5.6-AP-2.5C |
![]() Hirose Connector |
![]() RF Connectors Obsolete |
![]() Data Sheet |
![]() Negotiable |
|
||||
![]() |
![]() MRF1.6/5.6-AP-59U |
![]() Hirose Connector |
![]() RF Connectors Obsolete |
![]() Data Sheet |
![]() Negotiable |
|
||||
![]() |
![]() MRF1.6/5.6-BCUPA |
![]() Hirose Connector |
![]() RF Connectors Obsolete |
![]() Data Sheet |
![]() Negotiable |
|
||||
![]() |
![]() MRF1.6/5.6-LPJ-179U |
![]() Hirose Connector |
![]() RF Connectors Obsolete |
![]() Data Sheet |
![]() Negotiable |
|
||||
![]() MRF1.6/5.6-LR-PC-1 |
![]() Hirose Connector |
![]() RF Connectors Obsolete |
![]() Data Sheet |
![]() Negotiable |
|
|||||
(China (Mainland))









