Product Summary
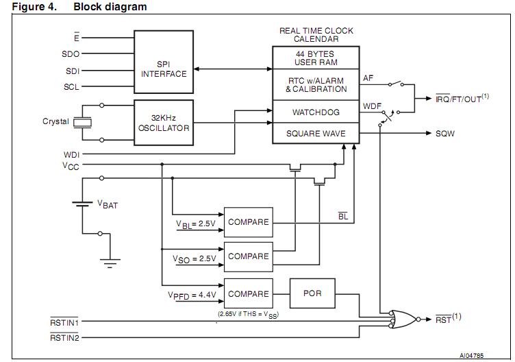
The M41T94MQ6E is a serial real-time clock with 44 bytes of NVRAM and a RESET output. The built-in address register is incremented automatically after each WRITE or READ data byte. The M41T94MQ6E has a built-in power sense circuit which detects power failures and automatically switches to the battery supply when a power failure occurs. The M41T94MQ6E is supplied in either a 16-lead plastic SOIC (requiring user supplied crystal and battery) or a 28-lead SOIC SNAPHAT package (which integrates both crystal and battery in a single SNAPHAT top).
Parametrics
M41T94MQ6E absolute maximum ratings: (1)Storage temperature:–55℃ to 125℃; (2)Supply voltage:–0.3 to 7 V; (3)Lead solder temperature for 10 seconds:260℃; (4)Input or output voltage:–0.3 to VCC+0.3 V; (5)Output current:20 mA; (6)Power dissipation:1 W.
Features
M41T94MQ6E features: (1)Counters for tenths/hundredths of seconds, seconds, minutes, hours, day, date, month, year, and century; (2)32 KHz crystal oscillator integrating load capacitance (12.5 pF) providing exceptional oscillator stability and high crystal series resistance operation; (3)Serial peripheral interface (2 MHz SPI); (4)Ultralow battery supply current of 500 nA (max); (5)2.7 to 5.5 V operating voltage; (6)2.5 to 5.5 V oscillator operating voltage; (7)Battery low flag; (8)Automatic switchover and deselect circuitry; (9)44 bytes of general purpose RAM; (10)Programmable alarm and interrupt function(valid even during battery backup mode); (11)Accurate programmable watchdog timer (from 62.5 ms to 128 s); (12)Microprocessor power-on reset; (13)Packaging includes a 28-lead SOIC and ; (14)SNAPHAT top (to be ordered separately) or 16-lead SOIC; (15)28-lead SOIC package provides direct connection for a SNAPHAT top which contains the battery and crystal; (16)RoHS compliant:Lead-free second level interconnect.
Diagrams

| Image | Part No | Mfg | Description | ![]() |
Pricing (USD) |
Quantity | ||||||||||||||||||||||
|---|---|---|---|---|---|---|---|---|---|---|---|---|---|---|---|---|---|---|---|---|---|---|---|---|---|---|---|---|
![]() |
![]() M41T94MQ6E |
![]() STMicroelectronics |
![]() Real Time Clock Serial 512 (64x8) |
![]() Data Sheet |
![]() Negotiable |
|
||||||||||||||||||||||
| Image | Part No | Mfg | Description | ![]() |
Pricing (USD) |
Quantity | ||||||||||||||||||||||
![]() |
![]() M41T0 |
![]() Other |
![]() |
![]() Data Sheet |
![]() Negotiable |
|
||||||||||||||||||||||
![]() |
![]() M41T00 |
![]() Other |
![]() |
![]() Data Sheet |
![]() Negotiable |
|
||||||||||||||||||||||
![]() |
![]() M41T00AUDD1F |
![]() STMicroelectronics |
![]() Real Time Clock SERIAL RTC W/AUDIO |
![]() Data Sheet |
![]()
|
|
||||||||||||||||||||||
![]() |
![]() M41T00CAPPC1 |
![]() |
![]() IC RTC SERIAL W/AUDIO 24PDIP |
![]() Data Sheet |
![]()
|
|
||||||||||||||||||||||
![]() |
![]() M41T00M6 |
![]() STMicroelectronics |
![]() Real Time Clock Serial 64 (8X8) |
![]() Data Sheet |
![]() Negotiable |
|
||||||||||||||||||||||
![]() |
![]() M41T00M6E |
![]() STMicroelectronics |
![]() Real Time Clock Serial 64 (8X8) |
![]() Data Sheet |
![]()
|
|
||||||||||||||||||||||
(China (Mainland))










