Product Summary
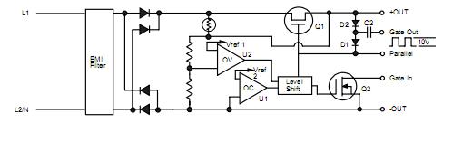
The VI-AIM-C1 is an AC front-end module which interfaces directly with worldwide AC mains. The VI-AIM-C1 provides line rectification, EMI/RFI filtering, transient protection and inrush limiting in a half brick package measuring 2.28” x 2.4” x 0.5”. The VI-AIM-C1 is used in conjunction with Vicor VI-200 or VI-J00 DC-DC converters to realize a universal AC input, high density, low profile switching power supply with outputs from 1-95Vdc and a total power rating up to 200W.
Parametrics
VI-AIM-C1 general specifications: (1)AC Line Input:85Vac to 264Vac,47 Hz to 440 Hz; (2)Output Voltage:120 to 373 Vdc; (3)Efficiency:97%; (4)Output Power:250W; (5)Holdup Time:Application specific; (6)Maximum Value of Holdup Capacitance:1200 μF.
Features
VI-AIM-C1 features: (1)Universal Input: 85 to 264Vac; (2)Output Power: 250W; (3)Operating Temperature: 100℃; (4)Efficiency: 97%; (5)Integral EMI Filtering ; (6)Input Transient Protection; (7)Inrush Limiting; (8)CE Marked.
Diagrams

![]() |
![]() VI-A66-CQ |
![]() |
![]() VI-IAM INPUT ATTENUATOR MODULE |
![]() Data Sheet |
![]()
|
|
||||||||||||
![]() |
![]() VI-ANN-CQ |
![]() |
![]() VI-IAM INPUT ATTENUATOR MODULE |
![]() Data Sheet |
![]()
|
|
||||||||||||
![]() |
![]() VI-AWW-CU |
![]() |
![]() VI-IAM INPUT ATTENUATOR MODULE |
![]() Data Sheet |
![]()
|
|
||||||||||||
![]() |
![]() VI-ARM-T11 |
![]() Other |
![]() |
![]() Data Sheet |
![]() Negotiable |
|
||||||||||||
![]() |
![]() VI-AIM |
![]() Other |
![]() |
![]() Data Sheet |
![]() Negotiable |
|
||||||||||||
(China (Mainland))








