Product Summary
The QM30HA-H is a transistor module. It is suitable for Inverters, AC servo drives, UPS, DC motor controllers, NC equipment, Welders.
Parametrics
QM30HA-H absolute maximum ratings: (1)Collector-emitter voltage, VCEX(SUS): 600V; (2)Collector-emitter voltage, VCEX: 600V; (3)Collector-base voltage, VCBO: 600V; (4)Emitter-base voltage, VEBO: 7V; (5)Collector current, IC: 30A; (6)Collector reverse current, -IC: 30A; (7)Collector dissipation, PC: 250W; (8)Base current, IB: 1.8A; (9)Surge collector reverse current, -ICSM: 300A; (10)Junction temperature, Tj: -40 to 150℃; (11)Storage temperature, Tstg: -40 to 125℃; (12)Isolation voltage, Viso: 2500V; (13)Weight: 90g.
Features
QM30HA-H features: (1)IC Collector current: 30A; (2)VCEX Collector-emitter voltage: 600V; (3)hFE DC current gain: 75; (4)Insulated Type; (5)UL Recognized: Yellow Card No. E80276 (N) File No. E80271.
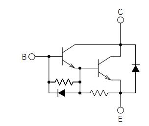
Diagrams

| Image | Part No | Mfg | Description | ![]() |
Pricing (USD) |
Quantity | ||||
|---|---|---|---|---|---|---|---|---|---|---|
![]() |
![]() QM30HA-H |
![]() Other |
![]() |
![]() Data Sheet |
![]() Negotiable |
|
||||
![]() |
![]() QM30HA-HB |
![]() Other |
![]() |
![]() Data Sheet |
![]() Negotiable |
|
||||
(China (Mainland))









